原标题:中组部:《公务员法》修订了哪些方面(附新旧对照)
[学习小组按]
自2006年1月1日开始施行的《公务员法》是我国干部人事管理中第一部基础性法律,是公务员管理的基本依据。
自去年启动修订工作开始,历时1年10个月,2018年12月29日,新修订的《公务员法》通过审议,国家主席习近平签署主席令予以公布。
公务员法主要作了哪些方面的修订?又如何从严管理干部,激励公务员新担当新作为?今天,我们推荐这篇中共中央组织部负责人的答记者问中的部分内容。并在文尾附上新旧对照稿,修改何处看得更清晰,供组员学习。

问:公务员法主要作了哪些方面的修订?
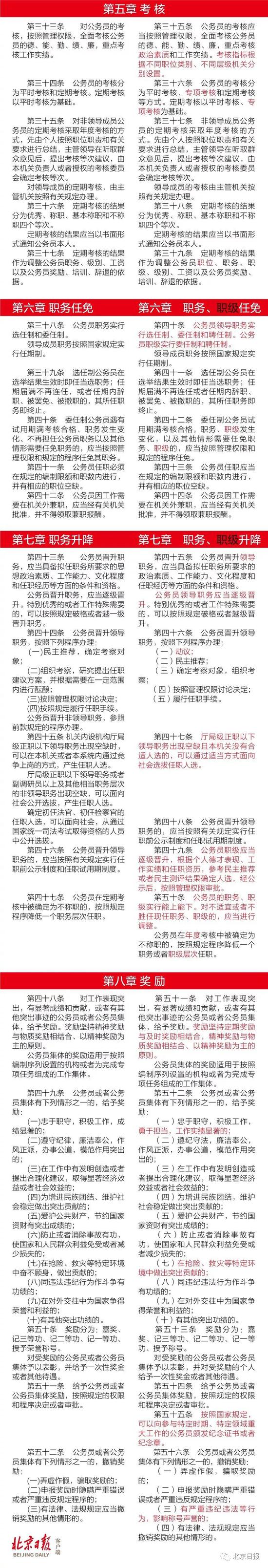
答:新修订的公务员法由原来的18章107条调整为18章113条,增加6条,实质性修改49条,个别文字修改16条,条文顺序调整2条,主要在以下几个方面作了补充调整和完善:
一是突出了政治要求。把习近平新时代中国特色社会主义思想作为公务员制度必须长期坚持的指导思想。把坚持和加强党的领导、坚持中国特色社会主义制度等一系列政治要求,体现到立法目的、管理原则、条件义务等规定中,把落实好干部标准贯穿公务员管理全过程和主要环节,进一步彰显了中国特色。
二是调整完善公务员职务、职级等有关规定。进一步推进公务员分类改革,改造非领导职务为职级,实行职务与职级并行制度,对领导职务与职级的任免、升降以及与此相关的条文进行了修改。
三是调整充实从严管理干部有关规定。将第九章章名“惩戒”调整为“监督与惩戒”,增加了加强公务员监督和公务员应当遵守的纪律等规定,修改完善了回避情形、责令辞职、离职后从业限制等规定,增加了在录用、聘任等工作中违纪违法有关法律责任的规定。
四是贯彻落实党中央关于加强正向激励的要求,健全完善公务员激励保障机制,加强了对公务员合法权益的保护。
五是根据公务员管理实践需要,对分类考录、分类考核、分类培训等进一步提出明确要求,对公务员考核方式、宪法宣誓、公开遴选等方面作了修改。
问:新修订的公务员法确立了公务员职务与职级并行制度,请问作出这一改革是如何考虑的,制度是如何设计的?
答:推行公务员职务与职级并行、职级与待遇挂钩制度,是党的十八届三中全会作出的重大改革部署,目的是调动广大公务员的积极性、主动性和创造性,完善公务员制度机制,推进公务员分类管理,加强专业化建设,拓宽公务员尤其是基层公务员职业发展空间,实现对公务员的持续激励,有利于解决非领导职务设置存在的属性界定不清晰、设置不科学不合理等问题。
落实中央要求,新修订的公务员法明确规定国家实行公务员职务与职级并行制度,在具体的制度设计上:
一是重新设置了职级序列,规定综合管理类公务员职级序列由高至低依次为一级巡视员、二级巡视员、一级调研员、二级调研员、三级调研员、四级调研员、一级主任科员、二级主任科员、三级主任科员、四级主任科员、一级科员、二级科员。与原来的非领导职务相比,增加4个层级。
二是对职级晋升条件和程序作出原则规定。
三是明确专业技术类、行政执法类公务员职级设置根据本法由国家另行规定,留出制度接口。之前,这项制度在天津市和教育部等部分地方和中央部委开展了试点工作,受到了普遍欢迎,取得了明显成效,已经具备在全国推行的基础和条件。

问:新修订的公务员法是如何体现中央从严管理干部要求的?
答:习近平总书记指出,要把从严管理干部贯彻落实到干部队伍建设全过程。新修订的公务员法与监察法、《中国共产党纪律处分条例》等相衔接,进一步扎牢从严管理公务员的制度笼子。
一是严管链条更加完整。新修订的公务员法将原第九章章名“惩戒”调整为“监督与惩戒”,增加了两条监督方面的规定,把监督作为从严管理公务员的一个重要环节在法中予以明确,规定机关应当对公务员的思想政治、履行职责、作风表现、遵纪守法等情况进行监督,对监督发现问题的,应当区分不同情况,予以谈话提醒、批评教育、责令检查、诫勉、组织调整、处分;规定公务员必须按照规定请示报告工作、报告个人有关事项,使公务员的监督与相关法律法规有机衔接。
二是纪律约束更加严明。在遵守政治纪律和政治规矩方面,增加不得“散布有损宪法权威、中国共产党声誉的言论”“组织或者参加旨在反对宪法、中国共产党领导的集会、游行、示威等活动”“挑拨、破坏民族关系,参加民族分裂活动或者组织、利用宗教活动破坏民族团结和社会稳定”等禁止性规定;针对“为官不为”问题,将“不担当,不作为”列入不得违反的纪律行为;针对个别公务员网络行为失范、缺少自律问题,将“违反有关规定参与禁止的网络传播行为或者网络活动”列入不得违反的纪律行为。
三是重点监督措施更具有针对性。根据工作实践,新修订的公务员法对任职回避情形、地域回避情形、离职后从业限制规定等作了相应修改完善,特别是增加了“公务员不得在其配偶、子女及其配偶经营的企业、营利性组织的行业监管或者主管部门担任领导成员”,体现了对“关键少数”从严管理的要求。完善责令辞职规定,明确“领导成员因其他原因不再适合担任现任领导职务的,或者应当引咎辞职本人不提出辞职的,应当责令其辞去领导职务”,从而督促其正确履行职责、积极有效作为。
此外,新修订的公务员法还规定“公务员的职务、职级实行能上能下,对不适宜或者不胜任现任职务、职级的,应当进行调整”,推动形成能者上、庸者下、劣者汰的用人导向和从政环境。
问:新修订的公务员法在激励公务员新担当新作为方面有哪些新的规定?
答:新修订的公务员法在坚持从严管理公务员的同时,加强正向激励、关心关爱,除了建立公务员职务与职级并行制度外,围绕充分调动和激发广大公务员的积极性,还提出了以下几个方面的措施。
一是健全考核评价机制。新增专项考核方式,规定考核指标根据不同职位类别、不同层级机关分别设置,着力解决一把尺子量到底问题。加强考核结果的使用,明确“定期考核的结果作为调整公务员职位、职务、职级、级别、工资以及公务员奖励、培训、辞退的依据”,“公务员在年度考核中被确定为不称职的,按照规定程序降低一个职务或者职级层次任职”,进一步强化考核的“指挥棒”作用。
二是健全奖励机制。规定公务员奖励要坚持定期奖励与及时奖励相结合,突出奖励时效性;将“勇于担当”作为奖励的重要情形,树立崇尚担当作为的良好导向;规定“可以向参与特定时期、特定领域重大工作的公务员颁发纪念证书或者纪念章”,以进一步提升公务员的职业荣誉感。
三是完善权益保障机制。针对公务员工作任务重、压力大,经常加班加点的情况,规定公务员在法定工作日之外加班的,应当给予相应的补休,不能补休的按照国家规定给予补助。按照公务员养老等保险与社会保险相衔接的要求,对公务员的保险规定作了相应修改。
进一步完善了公务员申诉控告条款,明确公务员不因申请复核、提出申诉而被加重处理,保障公务员提出批评、申诉、控告或者检举的权利,明确规定不得对批评、申诉、控告、检举进行压制或者打击报复。同时,规定对捏造事实,诬告、陷害他人的,依法追究法律责任。




