微信
关注官方微信
手机版
华夏小康网  >  文化 > 正文

国外藏家爱捐赠,国内企业爱购买,对艺术品态度为何有所不同?

回顾西方美术馆与博物馆的历程,“捐赠”一词如影随形。从纽约MOMA到古根海姆,众多影响世界艺术、美术史的顶级美术馆(博物馆),都是在捐赠的基础上壮大发展成如今的规模。

MoMA目前已拥有馆藏个人作品超过15万件、2万多部电影以及4百万幅电影剧照。其中最著名的作品包括:梵高的《星空》 ,毕加索的《亚威农的少女》,达利的《记忆的永恒》 ,莫内的《睡莲》,马谛斯的《舞》,蒙德里安的《百老汇爵士乐》,塞尚的《沐浴者》,卡萝的《断发的自画像》。此外还有不少美国现代艺术家的经典作品,如波洛克、欧姬芙、霍普、安迪沃荷、巴斯奎特、贾斯培·琼斯。MOMA同时也是将摄影艺术纳入馆藏的重要机构,收入了不少新闻摄影与艺术摄影的杰作,并将这一范围扩展到电影领域,使MOMA成为美国电影与影片收藏的重镇。而这一切得益于其背后的一个传奇家族——洛克菲勒家族。

\

\

洛克菲勒家族是一个相当有品位的艺术品收藏世家,从古至今,从东方到西方,遍及全球,艺术品收藏数量庞大,作品品质超高,艺术品收藏体量更是达千亿级别。从1929年洛克菲勒家族建立MOMA纽约当代美术馆开始,整个家族就为该MOMA注入了大量藏品和资金,如如今MOMA的镇馆之宝的梵高《星空》 ,毕加索《亚威农的少女》,达利《记忆的永恒》 。

\

\

而对于全球布局的古根海姆艺术博物馆来说,1976年是个重要的年份。

在1976年之前,该美术馆虽然已在纽约、西班牙、威尼斯三地都建立了分馆,但由于作品类型较为单一,使得当时各地的古根海姆艺术博物馆并未有明显的优势。直到1976年,古根海姆美术馆的创业人所罗门·古根海姆的侄女佩吉·古根海姆把她的艺术收藏以及位于威尼斯的豪华住宅作为遗产赠送给纽约古根海姆后,古根海姆的藏品体系才得以完整。

\

纽约古根海姆艺术博物馆

佩姬所捐助的300多件艺术品是其叔叔所罗门古根海姆忽略的风格趋势,其收藏 中的300多件风格多样的作品中,大部分是纽约古根海姆原有收藏中所没有的,即超现实主义和早期战后美国“姿态风格绘画”。因而,当两者和为一体后,古根海姆的收藏形成了跨大陆的整体,并开始追寻20世纪艺术复杂多元化的历史。他们的联合奠定了机构国际化的方向。

\

位于威尼斯的佩吉·古根海姆艺术博物馆

\

佩吉·古根海姆艺术博物馆内部

十亿、百亿的艺术品说捐就捐,到底为何?

古根海姆艺术博物馆和MOMA的建立不由会让我们发问,为什么美国人这样热衷捐赠艺术品?数十亿、百亿的的作品说捐就捐?

其实追根溯源,除了在道德的领域将其肯定以外,缘由之一逃离不开美国“税负”对他们捐助行为的直接影响。

全世界的人都在想办法规避增值税及类似税负。在美国,艺术品收藏者在避税方面已经变得非常有创造性。美国人常常在家门口建起私人博物馆,并把部分藏品捐出去给自己持有的博物馆,这样可以少缴数百万美元的所得税。

美国是赋税较重的国家,缴纳的个人所得税将近个人收入的1/3,根据美国《1969年税务改革法案》规定,向“非盈利”性组织的捐赠,则可以用来抵消个人所得税。个人每向享有政府赋税优惠的“非盈利”性艺术机构捐赠一美元,每一美元收入便可减少20-40美分的税。美国国税局每年处理的艺术品捐赠退税达10万宗以上,金额近10亿美元。捐赠抵税政策使美国公共博物馆收获了海量的艺术收藏,造就了美国博物馆业的繁荣。

\

以收藏家凡诺罗萨的捐赠奠定的波士顿艺术博物馆

\

波士顿艺术博物馆馆内

其实,为艺术机构提供捐赠,是一个双赢的举措。一方面,为鼓励企业的捐赠在法律上对捐赠者实施税收减免政策。另一方面,这些捐赠还将树立良好的企业自身形象,使它们成为一个公认的慈善捐助组织。

为此,西方不少国家上对艺术品的捐赠提供了较为合理的政策。

在英国,财产遗产税的起征点非常低,政府规定遗产总额超过25万英镑就需要缴纳高达40%的遗产税,而在同时,英国财政部在1956年便出台的法案中,如果纳税人将艺术品捐赠给英国的博物馆,所捐赠的艺术品市值可以直接冲抵遗产税。如果某艺术品藏家去世时捐赠的艺术品在当时市值估计在10万英镑,那么这件捐赠的艺术品可以直接冲抵10万英镑的遗产税。如果通过拍卖途径来变现艺术品,即便在拍卖行也能拍卖10万英镑,但藏家还需要向拍卖行缴纳佣金,还需要向税务局缴纳个人所得税,交易所得还不如直接将艺术品捐赠所能抵充的金额。自从该方案实行以来,有许多的艺术珍品回归了英国公立博物馆收藏或展览,英国政府成功地回收了许多正规艺术品,也在一定程度上缓和了公立博物馆馆藏和收购能力下降的现象。现在更有许多团体在游说政府通过其他的规范,让艺术品捐赠抵消更多的其他税收,如个人所得税等,鼓励藏家在有生之年就进行艺术品的捐赠。

\

以英国糖业大亨亨利·泰特的捐赠为基础建造的泰特美术馆

加拿大的捐赠制度非常具体,税收体系为个人的慈善捐赠设置了税收抵免机制。分别有资本财产捐赠、文化性捐赠、艺术品捐赠、国王捐赠的不同规定。其中对文化财产和艺术品捐赠有特别优惠政策,鼓励国人将有价值的艺术品和文化财产捐赠给本国文化机构,这种文化机构通常是加拿大国内具有领导地位的艺术品陈列馆、博物馆以及大学,同时是注册的慈善机构。捐赠者享有两项税收优惠:一是可以要求相当于赠品公平市场价值金额的税收抵免;二是由“文化捐赠”产生的税收抵免可以全部用于抵免其所得税。同时规定授权机构在5年内将捐赠的文化财产出售(出售给另外一家授权机构除外),将需要缴纳相当于其公平市场价值的30%的税额。如果艺术家将其作品捐赠给慈善机构,将免除其所有所得税,同时该位艺术家可以因其工作付出而获得税收抵免。

\

2017年艺术藏家以及房地产大亨鲍勃·任尼向加拿大国家美术馆捐赠了价值870万美元的艺术品,其中包含乔弗瑞·法莫尔最要作品《苍白的火自由机器》

基于这些政策,也使得不少华人或华裔个人、机构向美国或其它西方国家的文博机构捐赠中国艺术品或资金(以下是近年来一些较为有影响力的的捐赠):

2019年1月23日,某华裔慈善家陈氏家族宣布向温哥华美术馆新馆捐赠4000万加币,成为温哥华市有史以来的最大一笔私人捐款。

2018年12月,定居美国的学者翁万戈向波士顿美术馆捐赠了清代画家王翚的《长江万里图》,以及其他183件家藏艺术品。而该事件在国内引发了不不小的争论。

2017年3月,华裔唐骝千将中国山水画传世名迹《溪岸图》捐赠给大都会艺术博物馆。《溪岸图》是早期中国山水画的稀世名品,展现了十世纪时中国绘画从着重人物转为景仰自然的关键时刻,此前,这一书画名迹先后为徐悲鸿张大千与王季迁收藏,1997年被唐骝千以重金从王季迁处购入。

\

唐骝千将捐赠大都会博物馆的《溪岸图》(修复前)

由此可见,美国人或其它西方国家这么热衷于艺术品捐赠,完善的税收优惠政策功不可没。而在我国由于缺乏配套的艺术品捐赠税收优惠政策,向博物馆捐赠艺术品反而成了一件难事。

国内集团为何爱天价购入艺术品?

这几年,国内美术馆、博物馆无论私人还是公立虽都以较快的速度拔地而起,但其收到的私人捐赠却在与日剧减。艺术市场研究学者刘双舟曾在《论我国艺术品税收制度的改革与完善》写到“有报道称,北京故宫‘景仁榜’上私人捐赠的数量,以每年15%的速度减少;广东省博物馆前几年建新馆,用5年时间征集文物,愿意捐赠文物的藏家也‘屈指可数’。

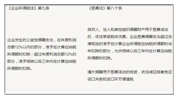
虽然我们的《企业所得税法》第九条与《慈善法》八十条有如下规定

“企业发生的公益性捐赠支出,在年度利润总额12%以内的部分,准予在计算应纳税所得额时扣除;超过年度利润总额12%的部分,准予结转以后三年内在计算应纳税所得额时扣除。 ”

\

但由于法条并未细化,以至于落实在艺术品捐赠上有点力不从心,如刘双舟所言:

“该法对于捐赠的法律涉及范围比较广,而且并没有明确区分捐钱与捐物的行为。捐钱因为有明确的数额所以比较好实施减税规定。捐艺术品方面理论上是捐赠的艺术品是有明确价格和价值的,然后根据该价格或价值实施减税。但是实际上执行起来比较困难,这涉及到对艺术品的价值评估、价格核定问题,此外还有对艺术品真假品质的鉴定问题等都给专家们提出了较大的难题。此外,公益事业捐赠法还存在执法部门不明确、使用范围过窄、条款过于原则、优惠力度过低等问题。这些问题在很大程度上影响了艺术品捐赠的积极性。”——刘双舟

但相比于捐赠,国内的各大企业更倾向于高价购入艺术品:

2017年春拍,山东雷丁新能源集团以3.45亿元购得黄宾虹精品《黄山汤口》。

2016年秋拍,宝龙集团以1.955亿元竞得齐白石《咫尺天涯——山水册页》。

2015年和2016年,苏宁集团仅在两年时间内,就从拍场购得4件精品,任仁发的《五王醉归图卷》超过3亿元竟得,傅抱石的《风光好》和《郑庄公见母》以及吴镇的《野竹图》也均超过5000万元成交。

\

\

苏宁集团在2016年保利秋拍中以3.036亿购得任仁发《五王醉归图卷》

而复星集团、大连万达集团、侨福集团、中国民生银行这些大型的企业也都早早加入了这一收藏大军。近几年新疆广汇更是以数亿元购入徐悲鸿的《九州无事乐耕耘》、潘天寿的《鹰石山花图》、李可染的《井冈山》而成为艺术市场的焦点。

以下是2006年至2017年,国内部分企业所购得的艺术品及其价位:

\

越来越多的企业、机构热衷于艺术品投资,除了企业文化战略的因素,还有另一些来自税收的原因。

根据我国《企业所得税法》相关规定,艺术品并没有被列入固定资产,但也没有明确被排除在固定资产外,所以,税务部门在征税时都默认为艺术品为企业文化投资的经营成本并列入“固定资产”科目,而固定资产每年都有折旧费用,这会拉低企业的总资产价值,“减少”其利润,进而助企业少交所得税。而与此同时该艺术品的价格却可能随着时间在升值,对企业来说是不可多得的一石二鸟之计。

比如,某企业所购艺术品的成本为1000万元,“使用年限”为5年,则其每年的折旧费用就为200万元,按照25%的税率,企业每年可少交50万元的税款。而这一政策也在一定程度上推动了企业巨资收藏艺术品。

以上粗略的介绍了各国政策对于艺术品市场的影响,并从政策的角度看了下国外私人为什么爱捐赠,国内企业为什么爱天价购入。至于国内的政策对于艺术家和私人藏家来说有利弊之处,下期我们再一起来看。

-END-

来源:99艺术网 文:sunyi

编辑:
返回顶部