前几天,我们刚刚看了一场
“我老公没上车,火车不能走”的闹剧,
昨天,又上演了一出
“我老婆生小孩,小区里不能有猫狗”的笑话...
1月10号,
合肥某小区里出现了这样一封“倡议书”:
一位业主表示,因夫人怀孕,
为了孕妇和孩子的身体健康,
建议小区其他住户把自家的宠物(狗、猫…等)
暂时或永久送走,
等他妻子生产完毕再接回来,
并且,回来以后也不要在公共场合遛狗...

这是什么?
如果在前面加个“皇帝诏曰”,
在后面加个“钦此”,
这就是一份圣旨啊!

面对这样的“倡议书”,
网友表示也是大开了眼界:尊夫人真金贵!
@辉涩人生hsrs:谁给你的自信,奇葩真是无处不在。
@杀男小姐:我家母猫怀孕了,需要经常在小区院子里散步,见不得生人,麻烦你把你老婆孩子永久性送走,保我家猫母子平安,谢谢
@Red-Bone:这孩子以后可千万别哭,哭的话会影响到大家,到时候该送人了
@vivi木小微:不如给小区所有人重新买套房吧,请大家都搬走,给小区的流浪猫狗也买个收容所,让他们有安身之处,然后这个小区就被你家承包啦~安心在里面养胎昂~
@薯条卖完了:都是花钱买的房子住的养什么还得看你小区那么多人搬出去多麻烦不如你俩走吧
@我才不要做总是改微博名的人呢: 他家有皇位要继承?皇宫还有猫呢!
@黑夜给了我黑的肤色:我觉得倒也不是猫狗的问题,主要是他太把自己当回事儿了。如果照他这个说法,小区里的小孩打闹可能冲撞他老婆,那是不是得把别人家的小孩送走?小区有人感冒会传染他们家,那别人岂不是不能在他家旁边住了?
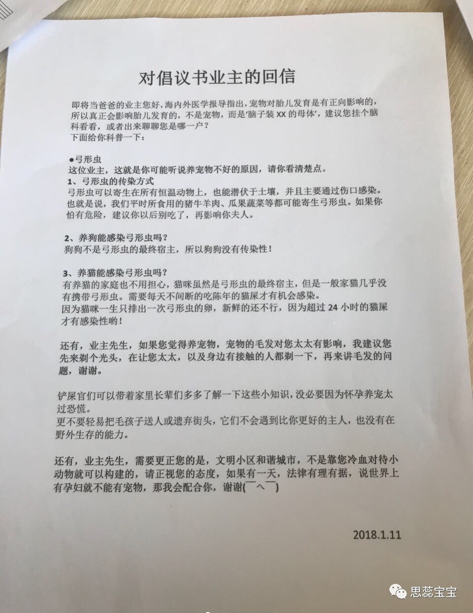
面对这位业主的无理要求,
据说有位网友还特意写了封回信,
普及了弓形虫的相关知识,
希望这位业主能看到
▼

也有网友表示,这份倡议书模板,
适用于各种“无厘头”要求,
比如说稍微改几个字,
就变成了“熊孩子”版本的
▼

认为养宠物会影响怀孕,
并无限夸大其中风险危言耸听,
这是无知,
因为自己妻子怀孕,
就要求全体住户送走宠物,
这是无礼。
规则不是为某一个人而定的,
小区这样的公共场合,是属于大家的,
每一个成员都应该清楚自己的权利边界,
不能随意越界。